各位入党积极分子:
我院将于近期举办入党积极分子党课培训班,相关事项如下:
一.培训目的
教育学员学习掌握党的基础知识和基本理论,提高思想觉悟,端正入党动机,为加入党组织做好思想和行动上的准备。
二.培训内容安排及要求
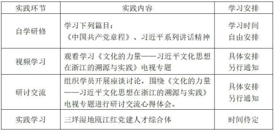
培训内容包括理论教学和实践教学两部分。其中,实践教学包括:自学研修、视频学习、实践学习、研讨交流四部分。
(一)理论教学:

要求及注意事顶:
1、理论教学环节实行“双签到”制度,即开场前签到、离场时签退,请各位同学提前到场签到,并携带本人证件,不得代签。
2、结合理论学习,撰写心得体会1篇,手写,不得打印(字数不少于 1000字)。
(二)实践教学:

三、考校管理
1、理论考试时间:2025年11月6日介夫楼 412 (考试大纲另行通知)
2、理论教学、实践教学原则上不允许请假,无故缺勤者取消党课考试资格。
3、未完成学习体会者取消考试资格。
4、党课成绩 60 分以上为合格,成绩达到合格以上,由学校党校颁发结业证书,考核不合格者须重新参加培训学习。党课成绩80分以上,课程笔记及党课心得体会评级点级,可评为优秀学员。
中共浙江安防职业技术学院
人工智能学院总支部委员会党校
2025年10月27日