人工智能学院

学院要闻

当前位置: 首页 >新闻中心 >学院要闻

班级凝聚力建设 | 聚是一团火——新生班级“5+N”文化建设展示③

作者:陈斯渊 来源: 日期:2025-12-15 阅读:

聚力成炬,逐光而上。前两期的班级文化建设展示意犹未尽,第三期精彩如期而至。人工智能学院25级新生班级用默契筑牢团结根基,用行动续写班级故事,一起解锁更多班级同心的温暖瞬间!

大数据2502

image.png

 

 

image.png

image.png

image.png

image.png

image.png

image.png

 

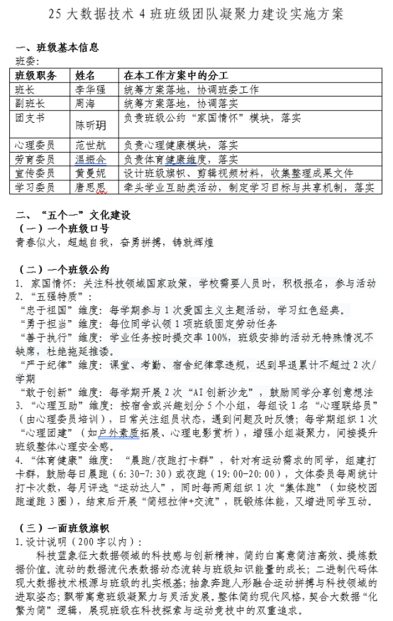
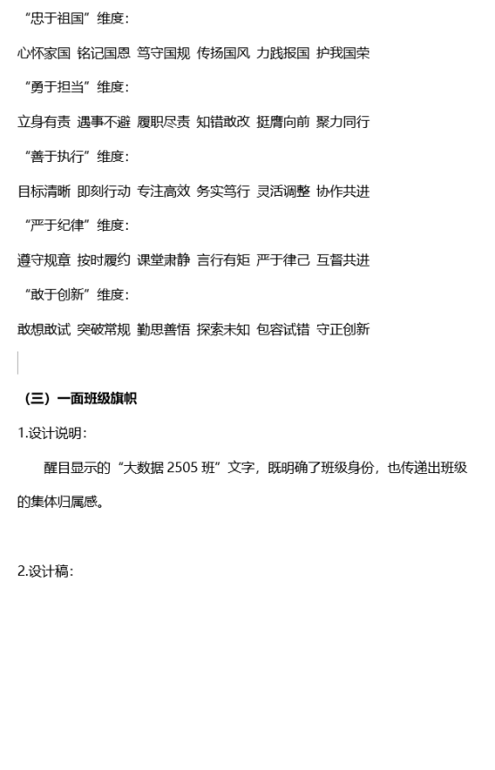
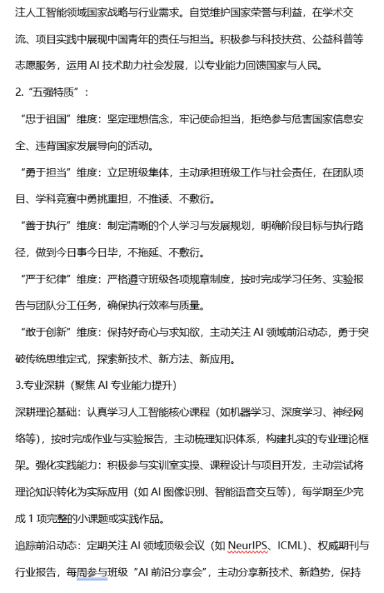
大数据2504

image.png

 

 

image.png

image.png

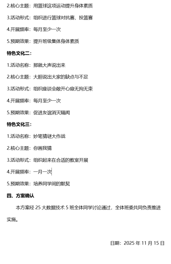
大数据2505

image.png

 

 

image.pngimage.pngimage.pngimage.png 

 

同心同向,共谱新章。每一份坚守与协作,都让班级凝聚力愈发坚实。愿这份聚火成光的力量持续传递!